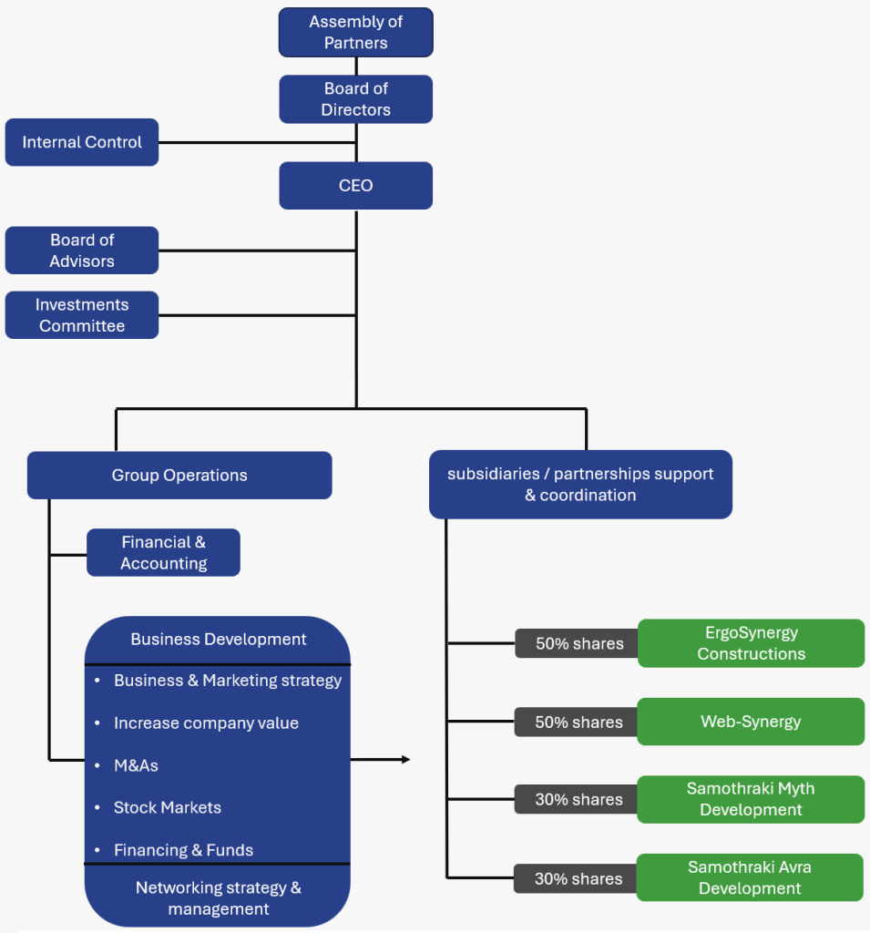
Αυτό το διάγραμμα περιγράφει τις εταιρείες που συνδέονται με την ErgoSynergy Group, είτε μέσω σχέσης συνεργασίας είτε μέσω επίσημης συμφωνίας συνεργασίας:
Για να πλοηγηθεί σε αυτές τις προκλήσεις, η ErgoSynergy αξιοποιεί την τεχνογνωσία της, την καινοτόμο σκέψη, το ευρύ δίκτυο, τη διαφοροποίηση κινδύνων και την επένδυση σε πραγματικές, αξιόκεντρες ευκαιρίες με καλές περιθώρια ασφάλειας.
Ως εταιρεία συμμετοχών, η ErgoSynergy βρίσκεται στην πρώτη γραμμή κορυφαίων εταιρειών και επαγγελματιών, με μακρά ιστορία, εμπειρία και ιστορικό επιτυχημένων δραστηριοτήτων.
Επενδύοντας σε επιτυχημένες εταιρείες, η ErgoSynergy εξασφαλίζει έργα, κύκλο εργασιών και κέρδη από την αρχή.
Η ErgoSynergy αναγνωρίζει τις πολυπλοκότητες και τις αστάθειες του παγκόσμιου συστήματος, που επηρεάζεται από γεωπολιτικούς και οικονομικούς κινδύνους, επηρεάζοντας ζωές, επιχειρήσεις και επενδύσεις.
Εξασφάλιση βιώσιμης ανάπτυξης σε έναν κόσμο παραδοξιακών αλλαγών μέσω:
Χρόνια εμπειρίας 24-56
Όλες οι εταιρείες μέλη ή οι διευθύνοντες σύμβουλοι έχουν τουλάχιστον 24 χρόνια εμπειρίας στον τομέα τους
Δεν βρέθηκαν δεδομένα
Δεν βρέθηκαν δεδομένα




Η ErgoSynergy παρέχει ολοκληρωμένες και καινοτόμες λύσεις στον τομέα της ενέργειας, συνδυάζοντας την κατασκευαστική εμπειρία με εξειδικευμένα προϊόντα και υπηρεσίες για να ανταποκριθεί στις απαιτήσεις σύνθετων έργων. Λειτουργεί ως καταλύτης για το συντονισμό μεγάλης κλίμακας, που δημιουργούν απτά ανταγωνιστικά πλεονεκτήματα.